Enrich your knowledge on Dundas Data Visualization, Dundas Dashboard, and Dundas BI Data Flow
In this background article, we show a comprehensive overview of our recently updated, independent BI & Analytics study of the software vendor Dundas and its product range (such as Dundas Data Visualization, Dundas Dashboard, and Dundas BI Data Flow). Dundas BI & Analytics scores better in our independent study than datapine but slightly worse than GoodData. Of all the categories in our independent study, Dundas received the most credits in multidimensional models and scored the lowest on decision management. We have been able to establish this objectively. Within the context of BI & Analytics, we have put together the main advantages and disadvantages of Dundas BI, and present them by component (business intelligence, big data, Artificial Intelligence, and data science). We also point out the strengths of key products such as Dundas Data Visualization, Dundas Dashboard, and Dundas BI Data Flow et cetera.
How does Dundas BI & Analytics score on different parts?
In our comprehensive research, we also investigated the various tools of Dundas software. More than 720 criteria were used in the process. The bar graph below gives good insight into the strengths and weaknesses of Dundas BI, compared to key competitors. Please note that Passionned Group is 100% independent of the suppliers in the research. We do not sell licenses, we do not make deals or have done business with the supplier. Among other things, we help and advise companies in the proper selection of BI tooling.
Figure 1: Scorecard of the BI provider Dundas. You can get a maximum score of 100 percent. Source: The BI & Analytics Guide 2026. Do you want to take a deep dive into our research? Click here to download this guide.
The Dundas analysis has been established by tapping into a lot of public big data and from there it was scrutinized in detail. More than 3,863 documents have reviewed from Dundas in recent years. In this analysis process, both algorithms as the subject matter expertise of a BI consultant played an important role in performing the validation.The BI & Analytics Guide™ 2026
In our 100% vendor-independent BI & Analytics Guide we have collected all the ins and outs of Dundas for you. You get access to hundreds of (shorter) trainings, tech talks, lectures, demos, tutorials, and so on and always have the latest BI & AI news. This mini-course also assists you in deepening your knowledge about BI & Analytics.
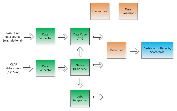
Dundas and their complete BI & Analytics product portfolio
The company Dundas knows (a minimum of) 4 products in the realm of BI & Analytics. In order of popularity, we list the most important ones here:
What is Dundas BI?
We don’t reveal everything here but, in this paragraph, we describe the key elements of Dundas BI, including some of its features and any related products. This product group consists of Dundas Data Visualization, Dundas Dashboard, and Dundas BI Data Flow. The tool Dundas BI can be best defined by the following functionalities:
- analytics
- analytics platform
- business intelligence
- dashboards
- data visualization
- embedded business intelligence
- interactive data visualizations
- Microsoft Excel
- real-time
- reporting
Do you want to know the intricacies of all the functionalities (100+) of Dundas BI? Then order the BI & Analytics Guide™ 2026 here.
Do you want to hire an experienced Dundas BI specialist?
Are you looking for an interim Dundas BI consultant who is a subject matter expert, and implement a beautiful Dundas BI application? You can do so using our interim services. Indeed, hiring Dundas BI developers is not always expedient. Leave a message here and we’ll get back to you quickly.



What is Dundas Data Visualization?
We do not display all the features here but, in this paragraph, we provide a description of Dundas Data Visualization, including some of its features and any related products. This product can be defined by the following functionalities:
- analysis
- analytics
- business intelligence
- dashboards
- data visualization
- embedded analytics
- OLAP
- performance management
- reporting
- Sharepoint
Are you curious about all characteristics (100+) of Dundas Data Visualization? Then order the BI & Analytics Guide™ 2026 here.



What is Dundas Dashboard?
In this paragraph, we give you insight into the key behaviors of Dundas Dashboard, including some of its features and any related products. Dundas Dashboard can be defined by the following functionalities:
- analytics
- analytics platform
- business intelligence
- CRM
- dashboards
- data visualization
- embedded analytics
- in-memory
- Microsoft Excel
- reporting
Are you curious about all features (100+) of Dundas Dashboard? Open the BI & Analytics Guide™ 2026 here.



What is Dundas BI Data Flow?
We do not display all the features here but, in this paragraph, we report the (main) characteristics of Dundas BI Data Flow, including some of its features and any related products. This product/group of products can be best characterized by the following properties:
- analytics
- dashboards
- data discovery
- data visualization
Are you curious about all features (100+) of Dundas BI Data Flow? Then download our BI & Analytics Guide™ 2026 here.



Recent innovations of Dundas BI tools and the version history
Recently, we see a positive trend in terms of BI & Analytics functionality and support for various platforms, and data sources. The latest innovations are in the areas of analytics > marketing analytics, analytics > sales analytics, and data connectivity > Amazon Athena.
We reviewed Dundas’s most current versions of its product portfolio. Below we give an overview of the various releases of the various BI & Analytics products of Dundas:
- Dundas BI: Bi 2.5 Bi 10
- Dundas Dashboard: 5.0 4 2.5 2
Behind each product are the version numbers, the most recent updates are listed first.
What are the licensing costs of Dundas Data Visualization, Dundas Dashboard, and Dundas BI Data Flow?
In many cases, it can be difficult to determine the licensing costs of Dundas BI & Analytics because it depends on the country, the number of users (or the number of CPUs in the case of server software), the connectors to data sources, and at what point in the year you request a quote. If you request a quote just before the end of the fiscal period of Dundas, you can probably get a decent reduction in the license cost. In addition, it makes sense to run the software in the cloud. You then only pay for what you use. The purchase cost of Dundas Data Visualization, Dundas Dashboard, and Dundas BI Data Flow may not be the largest amounts, but maintenance and support do show up in your budget every year.
What makes Dundas BI & Analytics unique?
In our study, we see that Dundas in the field of BI & Analytics software has several specific features which are characteristic. This makes Dundas BI more or less unique: Extract-Transform-Load, paginated reports, set analysis, Microsoft Dynamics 365, and correlation matrix.
The advantages and disadvantages of Dundas BI
Figure 14: Tag cloud of the developed and less developed aspects of Dundas BI & Analytics
In the following paragraphs, we name all the advantages and disadvantages of Dundas BI & Analytics, Dundas Data Visualization, Dundas Dashboard, and Dundas BI Data Flow. This overview and scores are not rigid: Dundas can currently work on developing new features at this time (such as support for active directory, infrastructure, Impala, streaming, artificial intelligence, star schema, algorithms, unstructured data, data profiling, and weighted average). It may also be that a feature has not yet been adequately described.
Share your opinion about Dundas here
Leave a review about Dundas BI & Analytics here. Your experiences can then possibly be taken into consideration in an even more objective assessment of the scores of Dundas BI.
1. Dundas Multidimensional Models
Dundas has a good score in our recently updated, independent BI & Analytics study on the subject ‘Multidimensional Models’ with a score of 50%, relative to other vendors. We considered the following factors: OLAP, cube, and MDX. In total, we examined 14 features within this discipline. Would you like to go into more depth with the topic ‘Multidimensional Models’? Then download here our BI & Analytics Guide.
2. Dundas Business Intelligence
Dundas has a moderate performance in our 100% vendor-independent BI & Analytics survey on the subject ‘Business Intelligence’, given that they score 48% on this, relative to other vendors. We considered the following factors: reporting, dashboards, and CRM. In doing so, we analyzed the following three products: Dundas BI, Dundas Data Visualization, and Dundas Dashboard. In total, we examined 73 features within this discipline. Are you planning to specialize further in the topic ‘Business Intelligence’? Then download here our BI & Analytics Guide. Or take a deep dive in the following content:
3. Dundas Data Discovery
Dundas has a moderate rating in our study of the theme ‘Data Discovery’, given that they score 40% on this, relative to other vendors. We considered the following factors: analysis, time series, data visualization, notifications, and standard deviation. In total, we examined 398 aspects in this category. Are you excited about the topic ‘Data Discovery’? Then download here our BI & Analytics Guide.
4. Dundas Data Connectivity
Dundas has a moderate score in our independent BI & Analytics survey on the subject ‘Data Connectivity’, given that they score 37% on this, relative to other vendors. We considered the following factors: JSON, Sharepoint, CSV, Salesforce, Google Analytics, and Amazon Redshift. In total, we examined 91 criteria within this section. Would you like to delve further into the topic ‘Data Connectivity’? Then download here our BI & Analytics Guide 2026.
5. Dundas Self-service BI
Dundas has a moderate score in our 100% vendor-independent BI & Analytics survey on the section ‘Self-service BI’, given that they score 35% on this, relative to other vendors. We used the following selection criteria: self-service data preparation, self-service reporting, self-service analysis, self-service data discovery, self-service data analytics, and self-service data visualization. In total, we examined 14 selection criteria within this main theme. Would you like to learn more about the topic ‘Self-service BI’? Then download here our BI & Analytics Study 2026.
6. Dundas BI Infrastructure
The vendor Dundas has a moderate score in our current BI & Analytics survey on the subject ‘BI Infrastructure’. The company scores 34% on this topic, relative to other vendors. We considered the following factors: infrastructure, SDK, repository, embedded analytics, open source, web services, and SaaS. In total, we examined 162 criteria in this category. Would you like to go into more depth with the topic ‘BI Infrastructure’? Then download here our BI & Analytics Guide.
7. Dundas Performance Optimization
The company has a moderate score in our study on the subject ‘Performance Optimization’, given that they score 33% on this, compared to other vendors. The following criteria were used: parallel processing, data pipelines, materialized views, and cache settings. In total, we examined 29 features within this discipline. Are you planning to specialize further in the topic ‘Performance Optimization’? Then download here our BI & Analytics Guide.
8. Dundas Real-time Analytics
Dundas has a poor rating in our study on the subject ‘Real-time Analytics’. The score amounts to 25%, relative to other vendors. We looked at the following criteria, among others: data ingestion, real-time insights, real-time data warehousing, real-time streaming data, and real time dashboard. In total, we examined 19 aspects in this category. Are you excited about the topic ‘Real-time Analytics’? Then download here our BI & Analytics Guide.
9. Dundas Data Integration
Dundas has a poor rating in our study of the theme ‘Data Integration’ with a score of 23%, relative to other vendors. We considered the following factors: data warehousing, data hub, and data virtualization. In total, we examined 76 criteria within this section. Are you planning to specialize further in the topic ‘Data Integration’? Then download here our BI & Analytics Guide.
10. Dundas Data Governance
Dundas has a poor performance in our independent BI & Analytics survey on the section ‘Data Governance’, given that they score 21% on this, compared to other vendors. We used the following selection criteria: data management, data quality, data catalog, and data encryption. In total, we examined 91 criteria within this section. Are you excited about the topic ‘Data Governance’? Then download here our BI & Analytics Study 2026. Or take a deep dive in the following content:
11. Dundas Mobile Business Intelligence
Dundas has a poor score in our objective BI & Analytics survey on the subject ‘Mobile Business Intelligence’. The company scores 19% on this topic, relative to other vendors. We considered the following factors: Android, iPad, and iPhone. In total, we examined 10 criteria within this section. Would you like to learn more about the topic ‘Mobile Business Intelligence’? Then download here our BI & Analytics Study.
12. Dundas Analytics
The company has a poor rating in our 100% vendor-independent BI & Analytics survey on the subject ‘Analytics’, given that they score 17% on this, compared to other vendors. We used the following selection criteria: quality analytics and field quality analytics. In doing so, we investigated the following four products: Dundas BI, Dundas Data Visualization, Dundas BI Data Flow, and Dundas Dashboard. In total, we examined 130 criteria in this category. Would you like to delve further into the topic ‘Analytics’? Then download here our BI & Analytics Guide. Or take a deep dive in the following content:
13. Dundas Big Data
The company has a poor score in our 100% vendor-independent BI & Analytics survey on the section ‘Big Data’. The company scores 14% on this topic, compared to other vendors. We considered the following factors: streaming, big data analytics, unstructured data, sensors, and data lakes. In total, we examined 59 selection criteria within this main theme. Are you planning to specialize further in the topic ‘Big Data’? Then download here our BI & Analytics Guide 2026.
14. Dundas Artificial Intelligence
The vendor Dundas has a poor rating in our objective BI & Analytics survey on the subject ‘Artificial Intelligence’, given that they score 13% on this, relative to other vendors. We looked at the following criteria, among others: data science, algorithms, natural language processing, linear regression, business rules, and cognitive services. In total, we examined 181 aspects in this category. Would you like to go into more depth with the topic ‘Artificial Intelligence’? Then download here our BI & Analytics Study 2026. Or take a deep dive in the following content:
15. Dundas Decision Management
Dundas has a poor performance in our study of the theme ‘Decision Management’ with a score of 12%, relative to other vendors. The following criteria were used: decision support, decision intelligence, decision-making platform, decision optimization, and decision flow. In total, we examined 30 features within this discipline. Would you like to learn more about the topic ‘Decision Management’? Then download here our BI & Analytics Guide 2026.
Want to know more? Then order the BI & Analytics Guide™ 2026 here
In which sectors is Dundas BI & Analytics most active?
In our 100% vendor-independent BI & Analytics survey, we also found out at which industries a software vendor specializes. This is the sector where Dundas is (very) popular: health care.
Dundas software is most used by…
The BI & Analytics software from Dundas is most often mentioned in combination with the following functions/roles: business analysts and data scientists.
Hire an experienced Dundas expert
Training & education Dundas BI & Analytics
We provide various courses in the field of BI & Analytics but can also provide specific Dundas training, for example as in-company. During the sessions, we examine diverse software solutions and their uses including Dundas Data Visualization, Dundas Dashboard, and Dundas BI Data Flow. Of course, you get acquainted with the ideas of the intelligent, data-driven organization.
Final assessment: Dundas BI scores reasonably well
Dundas has a minimal product portfolio with which it scores reasonably well in our BI & Analytics survey. Dundas BI & Analytics innovates (approximately) at an average rate of more than 15 features per year, is active (for now) in a few sectors, and growing high in the field of multidimensional models.
About Passionned Group
Passionned Group is dedicated to Business Intelligence & Analytics and the implementation of BI & Analytics solutions. Our dedicated and passionate consultants help businesses and governments to advance as intelligent, data-driven organizations.

